Produk Kami

Platform keuangan institusional open source — payment gateway, disbursement, akunting, dan tanda tangan digital. On-premise, tanpa biaya per-transaksi.

Aplikasi Production

Empat produk untuk operasional institusi. Semua open source (Apache 2.0), berjalan on-premise di infrastruktur klien. Setiap produk bisa di-deploy terpisah atau dikombinasikan.

Ekosistem Aplikasi Production

Produk Pembayaran — terhubung ke bank via SNAP API Bank Indonesia. Klien memiliki hubungan langsung dengan bank, tanpa perantara.

ProdukFungsi
SNAP Payment GatewayTerima pembayaran via Virtual Account dan QRIS dari berbagai bank
Disbursement PlatformTransfer batch ke banyak penerima — payroll, beasiswa, vendor, bansos
SNAP Provider SimulatorTest double untuk produk payment — simulasi bank SP side

Produk Institusional — aplikasi standalone yang terhubung langsung ke sistem klien. Tidak bergantung pada produk pembayaran.

ProdukFungsi
BalakaAkunting, pajak (PPN, PPh, Coretax), payroll, inventori, produksi, rekonsiliasi bank, faktur
TawqiTanda tangan digital PDF berbasis PKI — kontrak, sertifikat, SK, ijazah

Gateway dan Disbursement berbagi SNAP API client layer dan bank adapter. Akunting dan Tawqi terhubung langsung ke aplikasi klien — tidak bergantung pada produk pembayaran.


Aplikasi Edukasi

Simulator ekosistem pembayaran untuk keperluan training dan pengembangan. Mereplikasi infrastruktur bank end-to-end dalam environment terisolasi.

Ekosistem Aplikasi Edukasi

ProdukFungsi
Payment SimulatorOrchestrator — menjalankan seluruh ekosistem via Docker Compose
HSM SimulatorOperasi kriptografi: PIN verification, key management, MAC generation

Status Pengembangan

ProdukStatusTarget
Balaka (Aplikasi Akunting)Production — 20+ fase selesai, 3500+ tests, rilis 2026.03.3balaka.id
Payment SimulatorDalam pengembanganQ2 2026
TawqiDalam pengembanganQ2 2026
SNAP Payment GatewayRepo initialized, README completeQ3 2026
Disbursement PlatformSpesifikasi dari production app BNIQ3 2026

Target Pengguna

  • Universitas — SPP, registrasi, beasiswa, ijazah digital
  • Instansi pemerintah — retribusi, pajak, bansos, dana desa, SK digital
  • Rumah sakit — pembayaran pasien, klaim asuransi
  • Perusahaan besar — payroll, vendor payment, laporan keuangan

SNAP Payment Gateway

SNAP Payment Gateway

Payment gateway on-premise open source berbasis SNAP API Bank Indonesia. Virtual Account multi-bank, QRIS, rekonsiliasi otomatis. Zero biaya per-transaksi.

Lihat Detail
VA Splitter & Disbursement

VA Splitter & Disbursement

Platform split payment otomatis dari Virtual Account dan bulk disbursement multi-bank via SNAP API untuk payroll, beasiswa, dan vendor payment.

Lihat Detail
ATM Banking Solution

ATM Banking Solution

Solusi perbankan ATM lengkap dengan HSM simulator, ISO-8583 server, dan terminal simulator untuk operasi perbankan yang aman dan compliance.

Lihat Detail
Takopay

Takopay

Payment gateway on-premise dengan dukungan Virtual Account, QRIS, SNAP API, kartu kredit/debit, dan e-wallet untuk institusi yang membutuhkan kontrol penuh atas infrastruktur pembayaran.

Lihat Detail
Disbursement Platform

Disbursement Platform

Platform disbursement on-premise untuk transfer batch ke banyak penerima. Payroll, beasiswa, vendor payment dengan maker-checker, retry otomatis, dan rekonsiliasi.

Lihat Detail
Remittance

Remittance

Aplikasi yang memudahkan pengiriman uang secara cepat dan aman, baik domestik maupun internasional dengan biaya kompetitif dan tracking real-time.

Lihat Detail
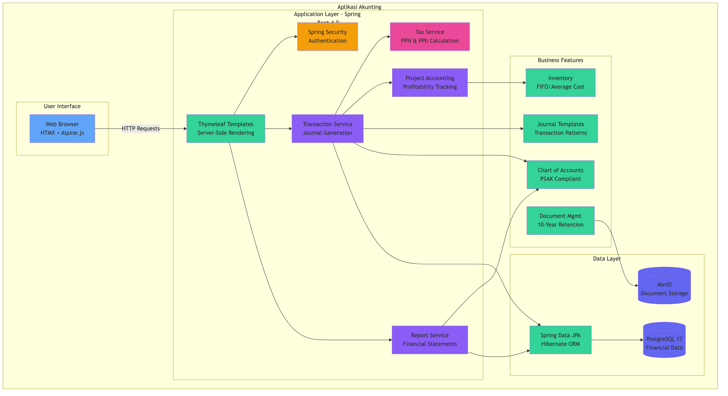
Balaka

Balaka

Aplikasi akunting open-source untuk UMKM Indonesia. Spring Boot 4 + Thymeleaf + PostgreSQL. Pajak, payroll, inventori, produksi, rekonsiliasi bank, faktur.

Lihat Detail
Tawqi - Digital Document Signing

Tawqi - Digital Document Signing

Platform tanda tangan digital berbasis PKI untuk dokumen institusional dengan legal validity sesuai UU ITE.

Lihat Detail
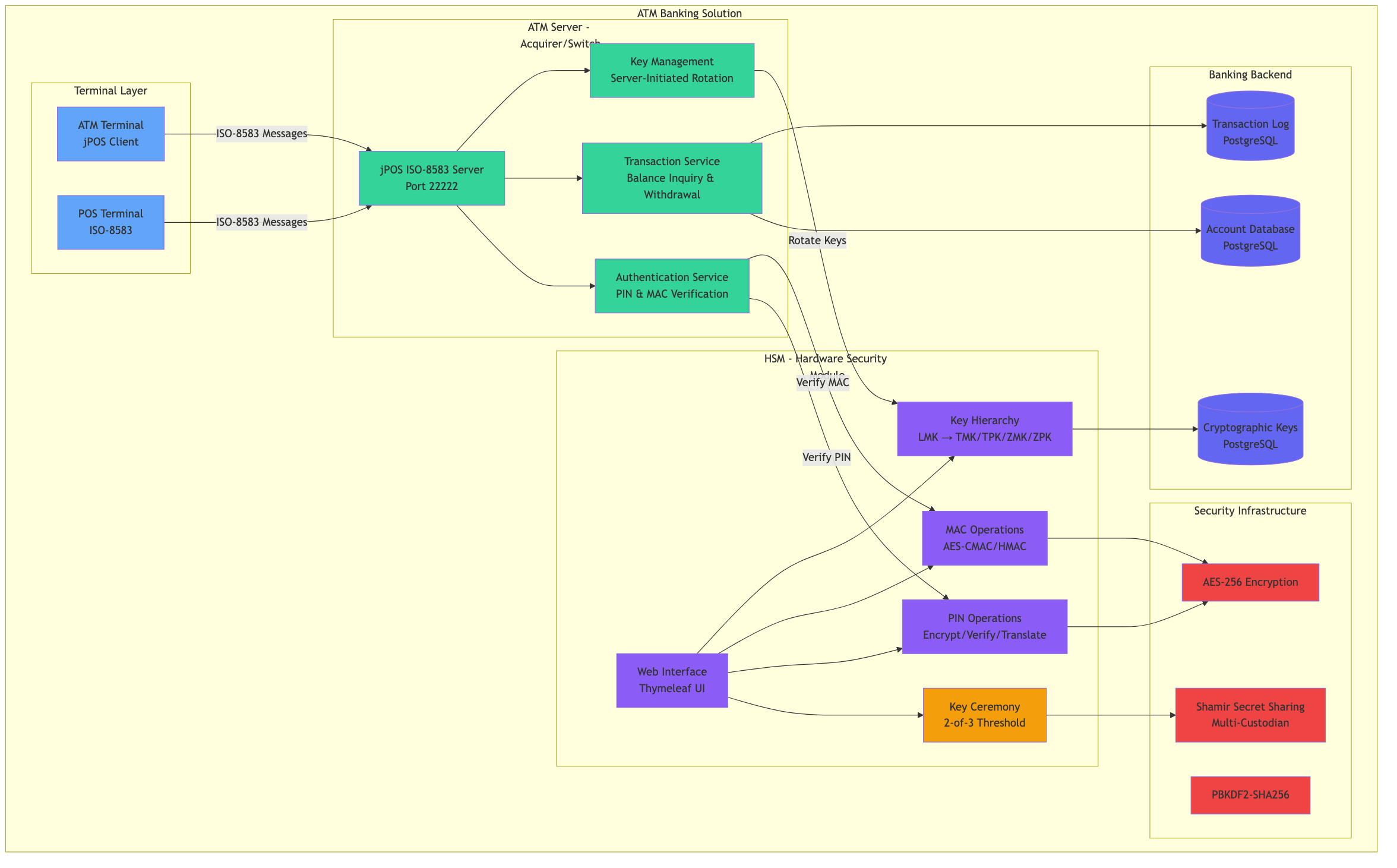
Payment Ecosystem Simulator

Payment Ecosystem Simulator

Simulator ekosistem pembayaran lengkap untuk training lab, mencakup ATM, POS, payment switch, issuer, acquirer, dan HSM.

Lihat Detail