Katalog Pelatihan

Program pelatihan yang kami tawarkan untuk mengembangkan keterampilan dan pengetahuan tim Anda.

Program Pelatihan ArtiVisi

ArtiVisi menyediakan berbagai program pelatihan yang dirancang khusus untuk meningkatkan kompetensi tim teknis Anda. Setiap program pelatihan dilengkapi dengan materi komprehensif, hands-on practice, dan recording yang dapat diakses setelah pelatihan.

Semua pelatihan dapat disesuaikan dengan kebutuhan organisasi Anda, baik dari segi durasi, kedalaman materi, maupun teknologi yang digunakan.

Spring Boot & jPOS untuk Aplikasi Perbankan

Spring Boot & jPOS untuk Aplikasi Perbankan

Pelatihan pengembangan aplikasi perbankan modern menggunakan Spring Boot dan jPOS untuk payment processing, ISO-8583 messaging, dan HSM integration.

Lihat Detail
SRE Bootcamp: From Zero to Production

SRE Bootcamp: From Zero to Production

Pelatihan intensif Site Reliability Engineering dari dasar hingga production-ready, mencakup containerization, high availability, infrastructure automation, dan application performance management.

Lihat Detail
Spring Boot: Full-Stack Web Application Development

Spring Boot: Full-Stack Web Application Development

Pelatihan komprehensif pengembangan aplikasi web full-stack dengan Spring Boot, mencakup database, REST API, security, OAuth2, dan MVC dengan Thymeleaf.

Lihat Detail
Application Security: Pengamanan Aplikasi Web

Application Security: Pengamanan Aplikasi Web

Pelatihan keamanan aplikasi web yang mencakup enkripsi, hashing, password storage, keypair management, MITM attack, dan authentication mechanisms.

Lihat Detail
HashiCorp Vault: Credential & Secrets Management

HashiCorp Vault: Credential & Secrets Management

Pelatihan mendalam tentang penggunaan HashiCorp Vault untuk mengamankan credential dan secrets dalam aplikasi modern, termasuk integrasi dengan Kubernetes.

Lihat Detail
Java OOP & Design Patterns

Java OOP & Design Patterns

Pelatihan mendalam tentang Object-Oriented Programming best practices, SOLID principles, Design Patterns, dan Refactoring techniques untuk Java developers.

Lihat Detail
Git & CI/CD: Version Control & Collaboration

Git & CI/CD: Version Control & Collaboration

Pelatihan Git dari fundamental hingga advanced workflows, branching strategies, collaboration patterns, dan CI/CD implementation dengan GitLab.

Lihat Detail
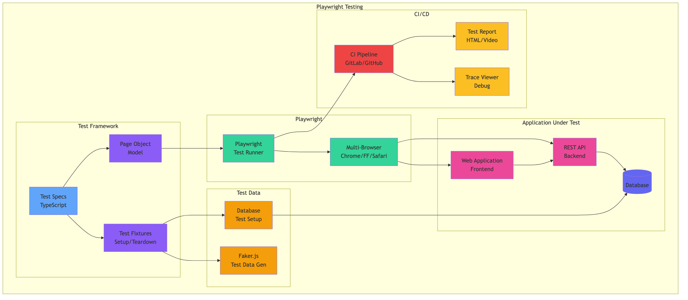
Automated Testing dengan Playwright

Automated Testing dengan Playwright

Pelatihan automated testing untuk aplikasi web menggunakan Playwright, mencakup functional testing, page object pattern, dan CI/CD integration.

Lihat Detail